值班遇到急性上消化道出血,怎么处理?

2021-04-23 17:01 来源:微信公众号 - dxysurgtoday 作者:普外时间
字体大小
- | +

CMS用药情报站.png

急性上消化道出血包括溃疡性岀血、食管胃底静脉曲张破裂出血、肿瘤性出血、胃粘膜病变出血、栓塞性出血、药物导致出血等。消化道出血危险程度不同、出血原因不一,其给药剂量、途径,治疗方法各异,应根据具体情况而定。
CMS空行.png

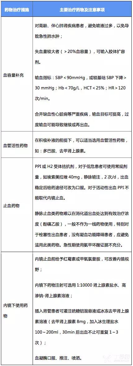
溃疡性出血


CMS空行.png

食管胃底静脉曲张出血


CMS空行.png

急性非静脉曲张性上消化道出血



CMS空行.png

抗血小板药物导致的消化道出血


阿司匹林与氯吡格雷联合应用消化道出血发生率高于单一抗血小板药物,其风险增加 2~3 倍,二者单用导致消化道出血危险相似。普拉格雷、替格瑞洛同样带来出血风险增加。其主要预防和治疗药物是 PPI 或 H2RA。

CMS空行.png

非重症应激性溃疡致消化道出血


对于中高危患者,如果不采取预防(PPI)措施,出血发生率可达 1.16%;高危患者甚至可达 3.42% 以上,如果采取预防措施,出血发生率至少会降低一半。

CMS空行.png

不明原因出血药物治疗


(1)急性大出血支持治疗同前;
(2)慢性或间歇性出血应补充铁剂;
(3)炔雌醇、炔诺酮(有争议);
(4)生长抑素、奥曲肽(胃毛细血管扩张);
(5)沙利度胺(血管扩张引起出血);
(6)EPO(消化道粘膜弥漫性出血)。

CMS空行.png

止血类药物


静脉止血类药物一般不作为一线药物使用,没有凝血功能障碍患者,应避免使用。不过有些药物说明书上有消化道出血适应证,在此进行简要总结。

编辑:鹤儿
题图:站酷海洛

-END-

960x383.png

夜班平安离不开用药平安,急诊/抢救药物的安全关系到医疗质量和患者身心健康。

药物安全信息常通过药品说明书来提示,但说明书中包含的安全信息更新及时性不强。对于药品的严重不良反应,如果医务人员不能提前知悉,将会导致严重甚至死亡的后果。

那么,药药就为你送来真正的「夜班保护神」:

>>点击前往领取800条常用药「药物警戒」合集<<

由全球医药权威机构(FDA、PMDA、MHRA、TGA、Health Canada...)于2010年-2021年发布,涵盖临床各科常用药,实时更新,保你夜班平安!

小伙伴们的疑问可能来了:2020年和2021年的药物警戒去哪里看呢?

其实,我们将最新药物警戒信息实时附在每份药品说明书的「合理用药」上啦!


说明书药物警戒截图.png

「药物警戒」属于用药助手会员功能,「专业版会员」&「专业版PLUS会员」均可使用~

担心会员太贵?药药特地为小伙伴们争取了特惠活动!

>>点击这里去会员中心参与<<

(1)PLUS 会员新朋友专享,首月仅需 9 元(比专业版会员便宜 13 元,更享受诊疗顾问专属疾病库); 

 (2)老朋友也实惠,总价值 782 元 / 年,连续包年享 3 折优惠,人人可享。

12.4会员中心.png

                  

编辑: 黄建琴

版权声明

本网站所有注明“来源:丁香园”的文字、图片和音视频资料,版权均属于丁香园所有,非经授权,任何媒体、网站或个人不得转载,授权转载时须注明“来源:丁香园”。本网所有转载文章系出于传递更多信息之目的,且明确注明来源和作者,不希望被转载的媒体或个人可与我们联系,我们将立即进行删除处理。同时转载内容不代表本站立场。